新浪江苏 资讯

南京市不动产登记“全市通办”事项(第一批)通告

政府网站

关注

确定不再关注此人吗

为持续优化营商环境,提升不动产登记便利度,在已推行不动产登记“网上通办”服务的基础上,现进一步优化线下不动产登记“全市通办”窗口设置,稳步推进线上线下相融合的“全市通办”服务。2024年3月15日起,在全市范围内以下任一“全市通办”专窗均可申请本公告中的17项通办业务,现将有关事项告知如下:

一、专窗设置

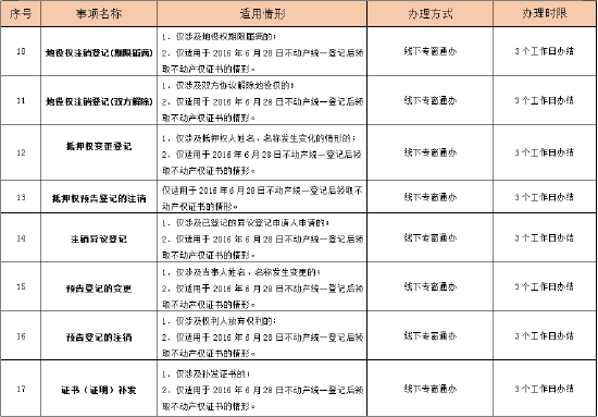
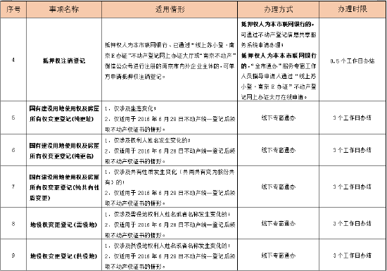
二、通办事项

三、其他事项说明

通过“线上苏小登·南京E办证”不动产登记网上办证大厅或“我的南京”APP以及线下“全市通办”专窗等方式申请办理不动产登记的:

(一)申请材料

具体申请材料可前往南京市规划和自然资源局官网、“南京不动产”微信公众号、“我的南京”APP查看相关《办事指南》;

(二)办理时限

不含权籍调查、公告/公示、补正材料时间;疑难复杂、大宗批量的业务,办理时限适当延长;

(三)办理时间

周一至周五(法定节假日除外)正常工作时间;

(四)证书领取

通过线上线下“全市通办”方式申请办理不动产登记的,对于需发放纸质不动产权属证书统一通过EMS免费邮寄至当事人,无需再至线下窗口领取;

(五)登记费的收取与退回

通过线上线下“全市通办”方式申请办理不动产登记的,仅支持线上(微信、支付宝)方式支付;不符合办理条件而需退费的,可至“全市通办”专窗提出申请。

南京市规划和自然资源局

2024年3月13日

分享文章到:

相关新闻

推荐阅读

加载中...